外科药学新书推荐——《围手术期药物治疗管理与临床路径》
所属类型:学会动态 丨 发布时间:2025-12-17 14:17:58 丨 阅读次数:2148
由广东省药学会组织编写,中山大学附属第六医院的黎小妍作为主编的《围手术期药物治疗管理与临床路径》新鲜出炉啦!由人民卫生出版社出版,特此向读者隆重推荐!

黎小妍,现任中山大学附属第六医院医院药学部主任,主任药师;中山大学硕士生导师,广东省杰出青年医学人才,全国临床合理用药示范基地评审主任,从事药理学研究及临床药学工作近十余年,现主要开展药理学、临床药学、药学经济学等方面的研究工作,拥有较为丰富的临床用药经验。
本书将药物治疗管理深度融入围手术期临床路径的五个阶段——预住院/门诊、术前、术中、术后及出院随访当中,其通过管理围手术期各项要素(抗感染、血栓防治、镇痛、气道管理等)形成了闭环管理链条。该模式不仅为外科药师工作方法提供了标准化工具,更通过介绍临床路径的方式详尽地展现了实践方法。
广东省药学会组织外科药学领域具有丰富实践经验的专家编写了《围手术期药物治疗管理与临床路径》一书,此书将围手术期药物治疗管理与临床路径相结合,期望最终为围手术期合理的药物使用决策和全程化的药物治疗管理提供参考价值,提高药物治疗安全性与有效性,促进患者医疗舒适化,降低医疗成本。
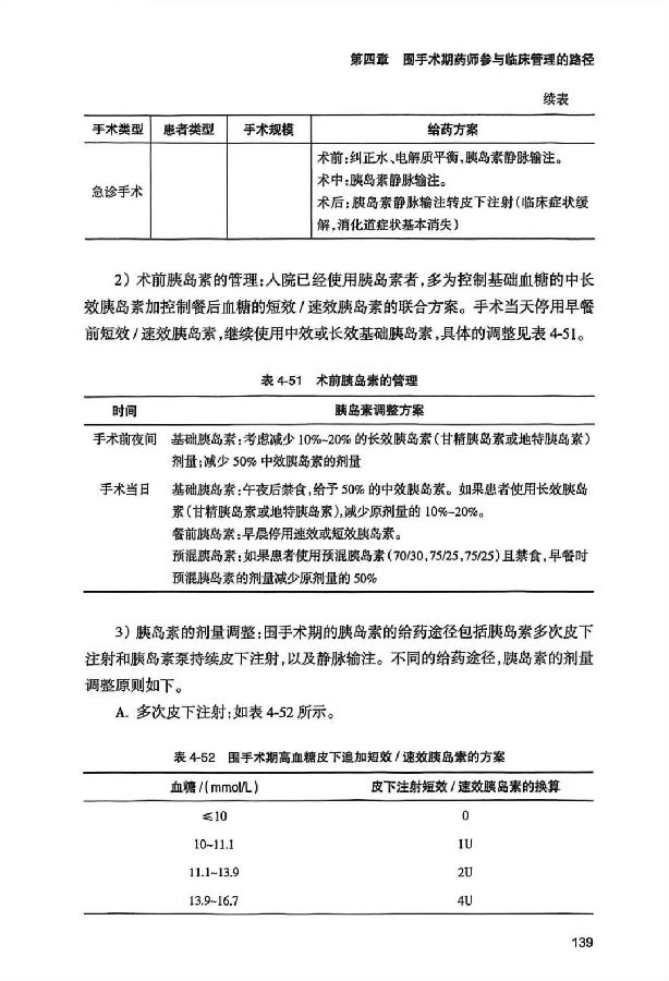
新鲜试读





地址:广州市东风东路753号东塔701-702房 邮编:510080 电话:020-37886320 传真:020-37886330
Copyright Right @广东省药学会 All rights Reserved 版权所有 粤ICP备09101537号 360网站安全检测平台
Copyright Right @广东省药学会 All rights Reserved 版权所有 粤ICP备09101537号 360网站安全检测平台
